“县管校聘”政策解读
助推教育迈向高位均衡
![]() |
![]() |
![]() |
![]() |
“县管校聘”政策解读
助推教育迈向高位均衡
7月4日,温岭市人民政府印发了《推进中小学教师“县管校聘”管理改革实施意见》,同一天,温岭市教育局印发了《温岭市中小学教师“县管校聘”管理改革实施方案(试行)》,这意味着2016年开始实施的浙江省“县管校聘”政策正式在我市试行。
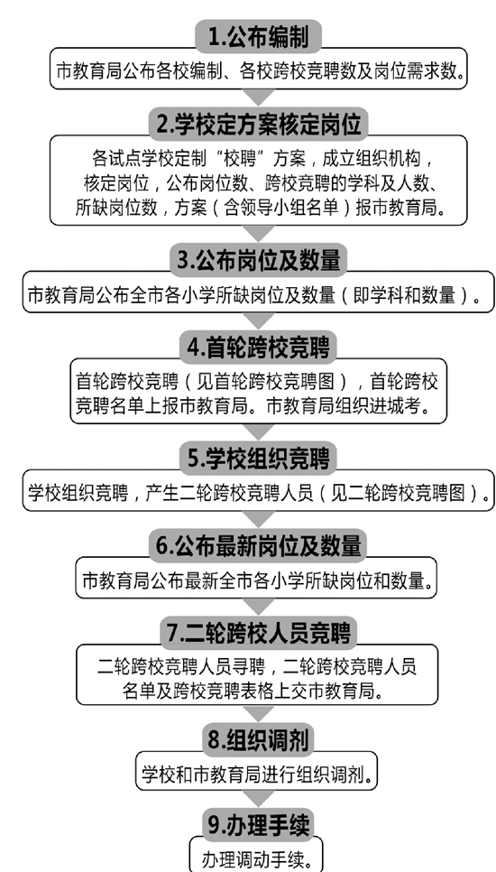
目前,“县管校聘”的试点范围是全市公办小学,新成立的九龙学校小学部、泽国三中小学部、松门四小等参照执行。明年将在全市中小学全面推行。《实施方案》对全市试点学校的竞聘程序、竞聘模式、时间节点都进行了明确,各试点学校均须根据程序,完成不可或缺的九个具体步骤。
什么是“县管校聘”?为什么要实施“县管校聘”?此项改革对学校、教师会产生什么影响?市教育局人事科科长廖长生对该政策进行了解读。
一、问:什么是“县管校聘”?
答:2016年,浙江省教育厅、编办、财政厅、人力资源和社会保障厅下发了《关于深入推进中小学教师“县管校聘”管理改革试点的指导意见》。2017年,全省共有33个县(市)开展了试点,邻近的天台、玉环、路桥都分别开始了试点。省里明确规定,要在2018年全面铺开实施这一制度,并将“县管校聘”试点工作列入县(市)考核指标。党中央、国务院年初下发的《关于全面深化新时代教师队伍建设改革的意见》中也指出,要实行义务教育教师“县管校聘”。
因此,“县管校聘”是一项自上而下的改革,是省教育厅要推开的一项改革措施,并不是我们温岭的独创。今年年初,我市把这项改革列入了十大改革项目。“县管校聘”是一个专有名词,不能因为我们是温岭市,就可以叫成“市管校聘”。
“县管校聘”有两层含义:一是“县管”,“县管”就是市编办对教师编制进行总量控制,实行动态管理,市教育局在核定的编制总量内,对编制进行统筹安排,实行动态调整;市人社局和市教育局根据全市教师编制总量和目前教育系统实际岗位聘任情况,分高中段、初中段、小学段确定教育系统事业单位管理岗位、专技岗位、工勤岗位职级、等级总量,实行总量控制,市教育局在岗位总量内,按教师编制具体分配到各学校,并划出相应比例,用于对专技岗位的中、高级岗位实行集中调控和管理。二是“校聘”,“校聘”就是要建立竞争择优、能上能下的多轮竞聘上岗和组织统筹调剂相结合的教师资源配置模式。
二、问:为什么要实行“县管校聘”?
答:总体说来,有以下几个方面的好处:
一是实施“县管校聘”有利于助推我市教育向高位均衡迈进。
近年来,我市持续加大教育投入,改善办学条件,基本实现了城乡学校硬件设施的均衡配置,但我们必须清醒地看到,我市地域之间、城乡之间、学校之间的办学水平和教育教学质量还有明显差距。因此,实现师资的优化配置成为当前促进教育迈向高位均衡发展的一项重要工作。实行“县管校聘”管理改革,助力教师通过自身主观能动性和工作创造性去弥补办学条件的不足,逐步实现各校师资均衡。
二是实施“县管校聘”有利于改善我市学校的学科结构和编制结构。
由于多方面的原因,我市个别学校在办学过程中,出现个别学科富余、个别学科又不足的现象,尤其是城区学校更加明显。同时,部分学校存在“超编缺教师”“缺编超教师”等现状,而在现有的人事管理体制下,教师流动比较困难。实施“县管校聘”就是要通过“校聘”的环节,把富余学科调剂出去,把紧缺学科补充进来,通过几年的努力,逐步把学科不平衡、编制安排不合理的现状扭转过来。
举个例子,由于历史的原因,城区某学校按照师生比,140名教师足够了,但该校却配备了160名教师,编制也达到160个,也就是“既超编又超人”。20个编制、20名教师,相当于农村一个小规模学校的教师数。要充分用好这富余的资源,让这些教师逐步到农村学校、集团化校区去,以职称驱动,最后实现“以时间换空间”的目标。
三是实施“县管校聘”有利于激发教师队伍活力。
长期以来,优秀老师、优质教育资源都在向城区集中,导致强校越强、弱校越弱;还有一些教师因职称到顶,在城区又评不上职称,缺乏向上的动力,产生职业倦怠感。通过“县管校聘”改革,促进教师流动,实现“流水不腐,户枢不蠹”,就相当于牵住了教育改革发展的“牛鼻子”,为温岭教育再上新台阶提供了原动力。
举个例子,某城区教师,在城区学校因岗位数的限制,评不上职称,他现在到农村学校去,他要上公开课、要带徒弟、要写论文,通过努力就能评上职称,从而激发他的活力。
三、问:“县管校聘”政策中值得教师关注的点在哪里?
答:我们认为,“县管”是教育、编制、人社三个部门之间协调,是编制、岗位统筹管理的问题,这一点跟教师流动有一定的关系,但不具体涉及某个教师的切身利益。因此,“校聘”才是我们广大教师需要关注的地方。
“校聘”怎么聘?1.在聘的数量上,《实施方案》规定:缺编学校聘用本校上期聘用教师比例一般不超过聘用岗位的98%,同时不得低于聘用岗位的90%,农村中小学参加跨校竞聘(包括进城考等)的教师数控制在本校上期聘用教师数的3%;超编学校聘用本校上期聘用教师的人数一般不超过编制数加上超编数50%的和,并确保第三期竞聘后不超编,同时不得低于聘用岗位的90%。
举个例子,某校是缺编学校,上一期聘用教师数为100人,那么本期聘用教师数就是98人,还有2人要走出来,去跨校竞聘;再比如某市区超编学校,去年的编制数是150个,实有人数是150人,按照师生比超编10人,那么本期聘用人数就是140+(10/2)=145人。
2.在聘的方式上,我们设计了两轮跨校竞聘。一是首轮跨校竞聘,我们采取的是鼓励、引导的方式,在流向上,总的来说,我们引导教师往农村学校、往集团化方向流动。说得更直白点,就是让城区富余学科教师到农村去、到集团化校区去干几年(文件里规定是职称评定后满三年,预计是3~5年时间),评个职称后回来,实现“以时间换空间”。
二是二轮跨校竞聘,《实施方案》里明确,通过首轮跨校竞聘没有完成跨校竞聘指标的学校,根据学科富余情况,在学校实施竞聘,产生二轮跨校竞聘人员;已完成跨校竞聘指标的学校,也要在学校举行竞聘仪式。
二轮跨校竞聘的人员,三年后不得直接回原学校参与竞聘。换句话说,到二轮跨校竞聘时出去的人员,是有点末位淘汰的意思。今年,市教育局在设计方案时,没有硬性下达二轮跨校竞聘指标数,也就是说,某校的富余学科人员,如果通过政策引导就能出去,我们也并不想通过竞聘的方式让他出去。明年开始,我们初步的设想是结合学校的“三评三改三处理”工作,让部分教师通过二轮跨校竞聘的方式出去,触动某些思想上、行动上懈怠的教师,给这些人以警醒。
3.对通过竞聘未上岗且不服从组织统筹调剂、上年度考核不合格人员,安排待岗培训,待岗培训期不超过12个月。待岗培训期内,只发放基本工资和不超过50%的基础性绩效工资,不享受奖励性绩效工资、农村教师岗位津贴和农村特岗津贴,不享受年终考核奖金。对于不同意调整其工作岗位、调整到新工作岗位后考核仍不合格、待岗培训时间满12个月仍未聘等人员,予以辞退或解聘。
四、问:目前在实施的过程中有没有存在问题?
答:我市“县管校聘”工作,按照“消超编、调结构、激活力”的总目标,依据方案既定的“九步法”实施以来,目前十分平稳,政策得到了广大校长、教师的认同。大家总体认为,“县管校聘”工作对某些教师起到了一定的警醒作用,校长们认为,学校拥有了比过去更多的用人自主权。
在实施过程中,发现个别学校在聘人的环节中,有个别表现不好的教师在首轮跨校竞聘时没有被聘,但同时受《流动文件》的三年之限(即在某个学校服务未满三年不得流动)又不得流动,这其中确实存在矛盾之处。关于这个问题,我们将在明年的“县管校聘”政策中加以完善。
“县管校聘”的九个操作步骤
首轮跨校竞聘图
二轮跨校竞聘图



