意外险“大礼包”精准送达
温岭户籍70周岁以上老人自动享保障
![]() |
![]() |
![]() |
![]() |
日前,温岭市政府为老年人加送的2025年意外险“大礼包”上线,年满70周岁的温岭户籍老年人自动参保,50~69周岁的老年人可自愿加入。
据市民政局介绍,早在2018年7月1日,我市便已启动为80周岁以上户籍老年人投保意外伤害险工作。今年,保障对象的范围进一步扩大,覆盖至70周岁以上。我市划拨财政专项资金423万元,为全市约15万名70周岁(含)以上户籍老年人统一购买意外伤害保险。
目前,所有投保手续已全部办理完毕,保障正式生效。若您在意外事故发生当日,已年满70周岁且为我市户籍,可直接联系中国人民保险申请理赔,及时享受政策保障。
●哪些人可享受政府购买的老年人意外伤害保险?
温岭户籍70周岁(含)以上的老年人(注:已享受浙江省残疾人意外伤害综合保险的就高享受,不重复投保,下同),范围涵盖意外发生当日满足“70周岁(含)以上温岭户籍老年人”条件的所有老年人,由政府统一出资保障,每人每年29元保费。
●哪些人可自费参加温岭市老年人意外伤害保险?
温岭户籍50~69周岁人员,可自愿参照本项目保险方案投保,保费为每人每年29元。(自愿投保对象请联系中国人民财产保险股份有限公司台州分公司温岭支公司办理,联系方式:0576-81625286)
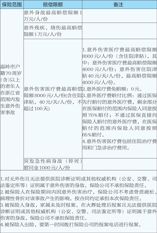
●保障内容及赔偿限额
注:以上保障内容仅为简介,具体保险责任以保险合同条款为准。
●意外伤害的定义
意外伤害是指“非本意的”“突发的”“非疾病的”“外来的”因素所导致的伤害,如不小心滑倒、被别人撞倒、被电动车剐蹭、意外烧伤等。
故意行为使自己遭受伤害,如自杀、自残、打架、酗酒造成的伤害,均不属于意外伤害。因自身疾病导致的,也不属于意外伤害。
●保险时间及理赔期限
保险时间:70~80周岁(不含)人员,保险时间从2025年7月1日0时起至2026年6月30日24时(即7月1日0时)止;80周岁(含)以上人员,保险时间从2025年8月1日0时起至2026年6月30日24时(即7月1日0时)止。其中,80周岁以上人员8月1日之前出险,参照2024—2025年温岭市老年人人身意外伤害险项目采购合同标准赔付。
理赔期限:保险金申请人向保险人请求给付保险金的理赔期限为2年,自其知道或者应当知道保险事故发生之日起计算。
●如何理赔及申请所需材料
(一)报案、咨询电话
中国人民保险24小时报案电话:95518
中国人民保险理赔咨询电话(法定工作日):0576-81625286
(二)理赔资料递交
发生意外伤害事故后,出险人可前往中国人民保险各服务网点提交申请资料,办理申请手续。
注:各营业网点工作时间为正常工作日,其他时间可联系各镇(街道)服务人员。
(三)各镇(街道)联系服务人员名单
(四)索赔单证一览表
注:若被保险人遭受意外伤害,需到卫生行政部门认定的二级(含)以上医院诊断治疗(急诊不受医院等级限制,可在具有医疗资质的医院先行治疗,但是3天内须转到二级以上医院治疗)。
(来源:市民政局)
简易理赔流程
若资料缺少通知补充
发生
保险事故
提交
理赔资料
治疗及
准备单证
保险公司审核
支付赔款
核定赔款



